星空体育在线(中国)唯一官方网站
电子招标平台
信息化办公系统
首 页
星空体育在线(中国)唯一官方网站
公司概况
企业宗旨
组织架构
发展历程
发展战略
领导团队
专家团队
业务范围
工程监理
造价咨询
招标代理
采购代理
项目管理
工程咨询
业务区域
资质信誉
资质证书
企业信用
质量体系
社会责任
企业荣誉
国际奖项
国家奖项
上海奖项
外省奖项
星空体育在线(中国)唯一官方网站
工程监理
造价咨询
招标代理
政府采购
项目管理
工程咨询
主要客户
精品项目
招标信息
招标公告
中标结果
专家申请
政策法规
法律法规
部门规章
地方法规
地方规章
其他资质
星空体育在线(中国)唯一官方网站
通知要闻
党建工会
员工风采
公司活动
行业动态
联系我们
人才招聘
应聘申请
加盟我们
联系我们
政策法规
法律法规
部门规章
地方法规
地方规章
资质标准
其他资质
地方法规
您现在的位置:
网站星空体育在线(中国)唯一官方网站
>
地方法规
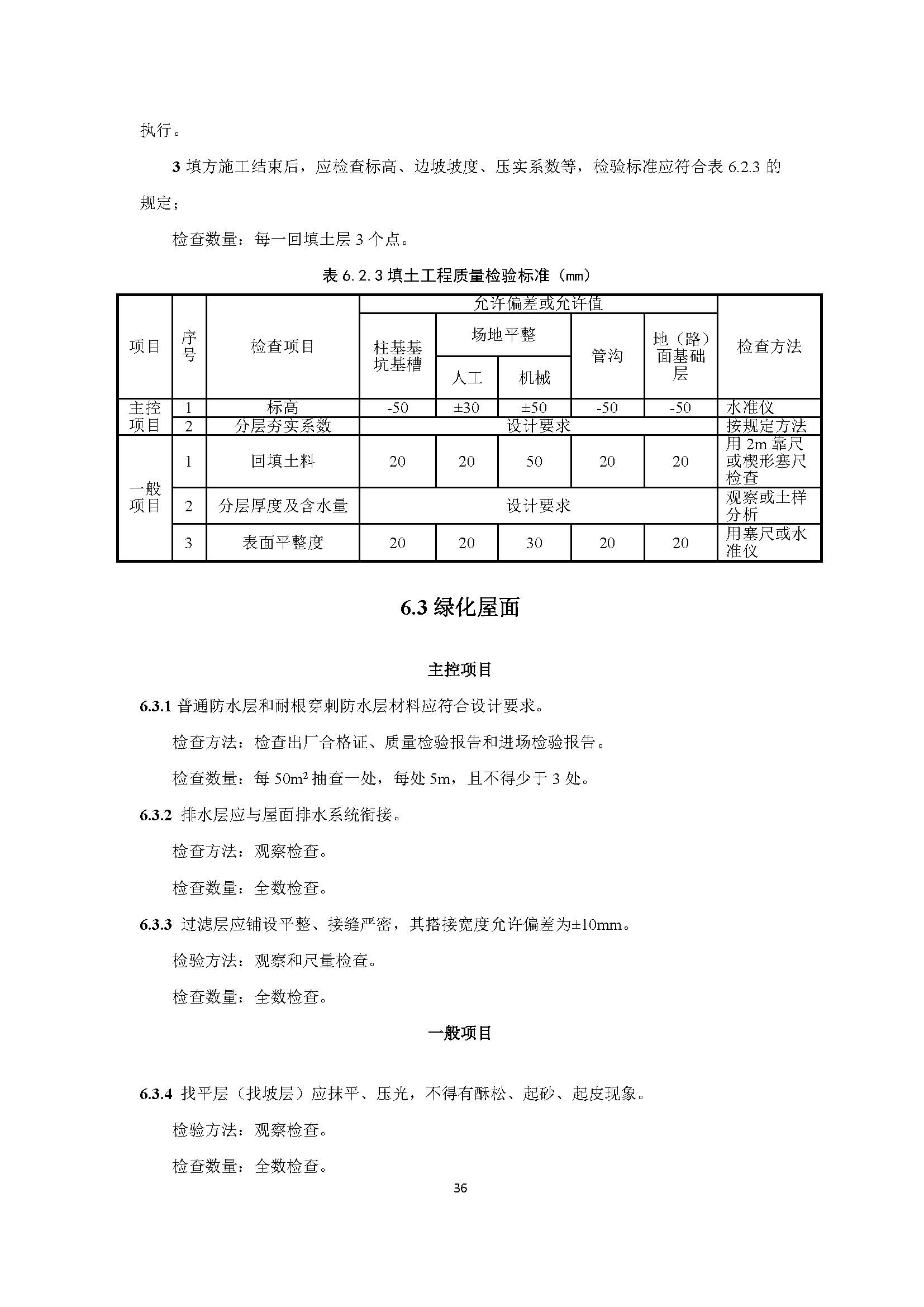
天津市海绵城市雨水控制与利用工程施工及验收标准
天津市海绵城市雨水控制与利用工程施工及验收标准.pdf
公司概况
星空体育在线(中国)唯一官方网站
公司荣耀
组织机构
发展历程
业务范围
经验范围
资质等级
工程业绩
工程展示
工程奖项
工程业绩
星空体育在线(中国)唯一官方网站
星空体育在线(中国)唯一官方网站
行业资讯
项目动态
星空体育在线(中国)唯一官方网站
党政工团
公司理念
文档下载
员工风采
联系我们
地址:中国.上海市杨浦区周家嘴路3401号
电话:(+86)0371-67905986
传真:(+86)0371-67908064